
下周(1月12日至16日),6股解禁市值均超40亿元。
交运股份筹划重大资产置换
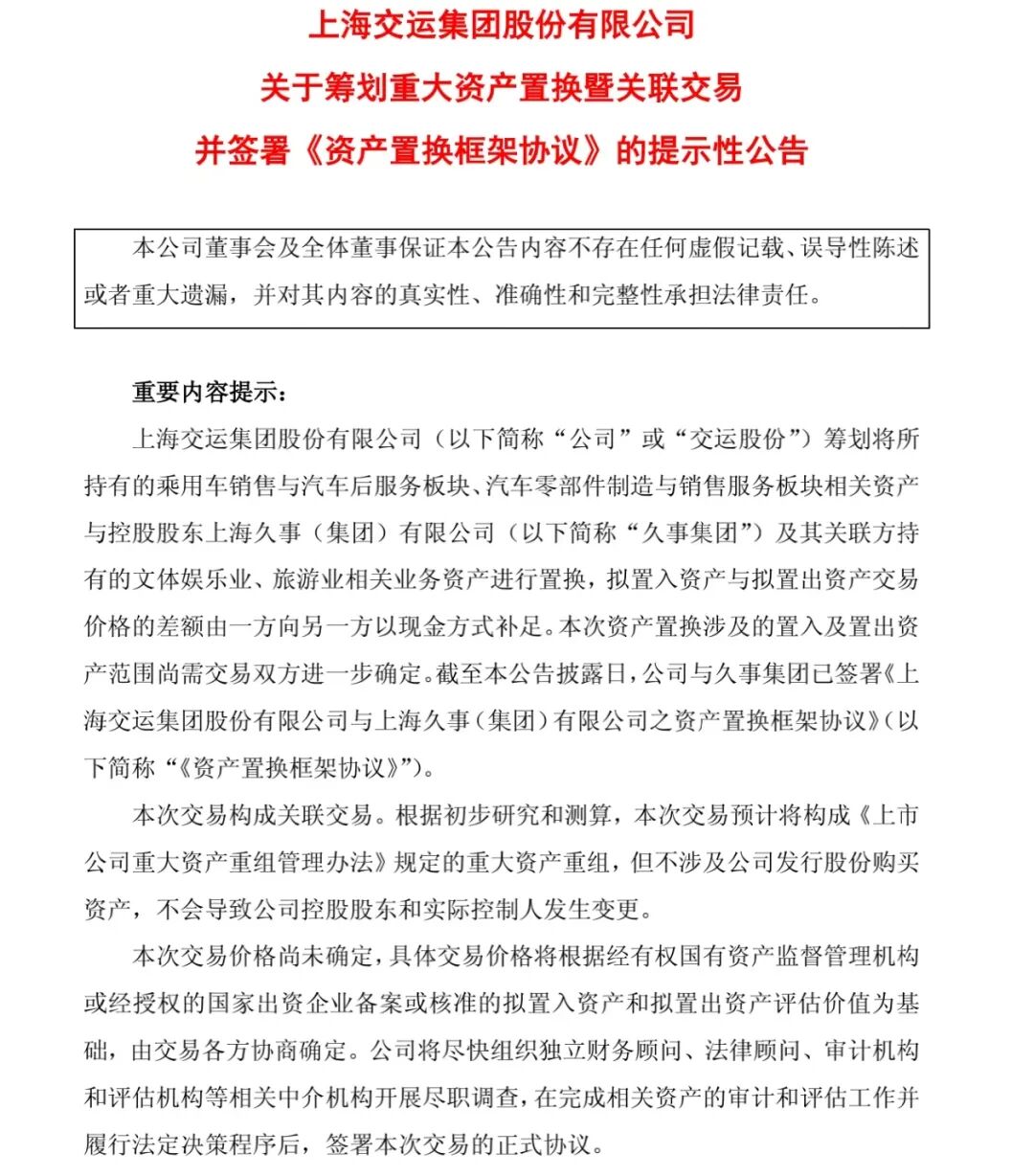
交运股份(600676)1月9日发布公告称,公司筹划将所持有的乘用车销售与汽车后服务板块、汽车零部件制造与销售服务板块相关资产与公司控股股东久事集团及其关联方持有的文体娱乐业、旅游业相关业务资产进行置换,拟置入资产与拟置出资产交易价格的差额由一方向另一方以现金方式补足。本次交易预计将构成重大资产重组。本次交易价格尚未确定。
1月9日,交运股份收盘涨停,总市值为69.83亿元。

下周解禁市值超485亿元
据证券时报·数据宝统计,下周将有23股解禁,合计解禁24.34亿股,按照最新收盘价计算,合计解禁市值485.56亿元。
6股解禁市值均超40亿元。其中中科蓝讯解禁市值最高,下周将有0.76亿股上市流通,本次解禁主要为首发原股东限售股份,解禁市值为110.87亿元。公司发布公告称,为维护公司稳定和投资者利益,黄志强及持股5%以上的股东蓝讯管理、蓝讯科技、创元世纪自愿承诺在限售期满后12个月内(2026年1月15日至2027年1月14日)不减持股份。
中科蓝讯预计2025年归母净利润为14亿元至14.3亿元,同比大增366.51%至376.51%。公司表示,本报告期非经常性损益主要为投资摩尔线程和沐曦股份取得的公允价值变动,较上年有大幅增长,导致公司2025年度实现归母净利润较上年大幅增长。
天新药业的解禁市值位居次席,下周将有2.91亿股上市流通,本次解禁主要为首发原股东限售股份,解禁市值为78.41亿元。
哈尔斯、鼎通科技和聚飞光电3股的解禁压力较小,解禁市值均不足千万元。
从解禁比例来看,7股解禁比例均超25%,其中天新药业、中科蓝讯和赛分科技的解禁比例居前,分别为66.41%、63.25%和61.4%。
鼎通科技、聚飞光电和伟创电气等个股下周解禁比例较低。


信康配资提示:文章来自网络,不代表本站观点。